Hello, this is a simple page under construction to display the "Student Activities Attendance Tracking Using Jenzabar's EX, FormFlow and Barcodes" project.


JAM Presentation

Training on How to use it


Download

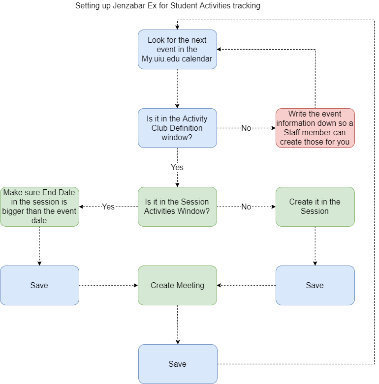
Additional FlowChart


Additional Downloads

Stored Procedure
Form Flow